
Samen publieke, duurzame warmtenetten versnellen
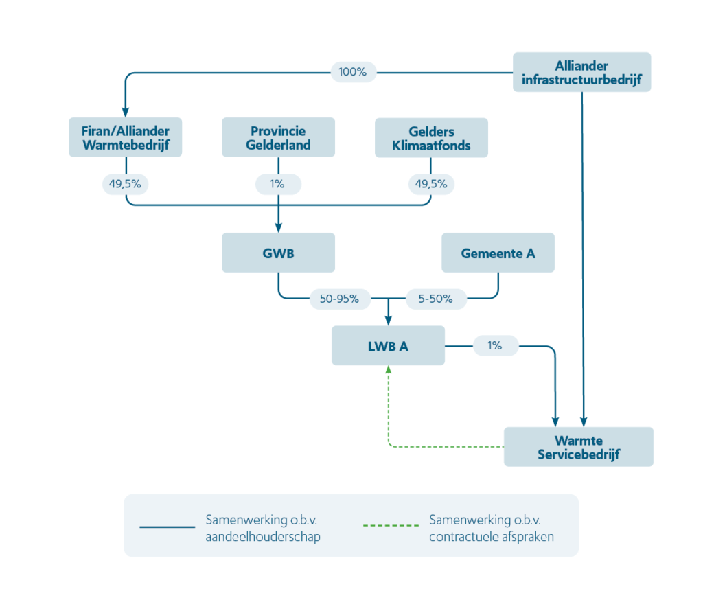
GWB werkt samen
De drie moedermerken van het GWB zijn de Provincie Gelderland, Firan en Oost NL. Alle drie invloedrijke en betrouwbare partijen die investeren in en bijdragen aan het versnellen van de warmtetransitie in Gelderland.
De belangrijkste partijen waar we voor en mee samenwerken, zijn:
- Gemeenten
- Collectieve afnemers, zoals woningcorporaties en energiecoöperaties
- Warmteleveranciers
- Warmtebronnen
- Uitvoerende partners

